西北政法大学商学院(管理学院)以“明道 尊法 循势 优术”为院训,以发挥“法商融合、法管结合”的特色优势为指导开展科研工作,并通过“教材建设、科学研究、基础建设、重点专业”四位一体共同推进本科人才培养模式转化,努力向社会培养更多具备扎实专业知识,过硬专业技能的人才。
CPA 实验班,旨在从专业知识、研学实践、技能提升、职业发展等多个人才培养维度,帮助大学生建立 CPA 专业知识体系,达成持证目标;探索行业未来,培养多岗位实践应用能力;拓展软件技能,多维提升潜力;拓宽财经视野,接受职业发展选择的建议和指导,成为多维度全面发展的创新型财经人才。
一、CPA实验班招生计划及特色
招生对象:全校学生(不限学院、年级、专业)
招生人数:30 人
招生方式:自主申请,择优录取
培训时间:课余时间+周末,以学生业余时间为主
课时数:应用类课程 596 小时、应考类课程 600 小时
01 创新教学体系
基于企业对人才的实际需求和大学生的实际情况、学习特点,将CPA专业阶段六科重构为四项专业模块,帮助学生建立CPA专业知识体系,推出“分段式、任务制、实用性”的创新“STP”教学模式,旨在帮助学生将CPA知识掌握牢固,避免遗忘。
02 多元实践项目
理论与实践相结合,依托四模块理论基础设计四个不同从业方向的实践应用项目。学生通过实践应用,引导学生了解财经领域的职场规范和行业动态,提高学生职业素养和竞争力。

03 拓宽财经视野
探索职业规划,求职培训,再到行业巅峰论坛等交流活动链接校园与职场,聚焦时代前沿领域和创新趋势,拓宽财经视野。

大咖交流面对面
二、CPA校内班课程设置

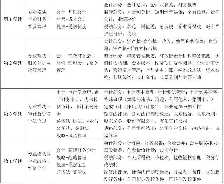
01 专业课程


02 实践课程
依托四大专业板块理论知识,设计了四个不同从业方向:500强管培生、投行分析师、四大审计师、战略咨询师的实践应用项目。实践项目由对应从业方向导师带训实践,学生可以在实践中学习对应技能,了解财经领域的职场规范和行业动态,提高职业素养和竞争力,为未来职业选择奠定基础!

03 职业技能课程
中财CPA校内班提供Excel和Python两项为财经工作镀金的技能课程和职场软技能训练。

Excel的数据处理能力和Python的编程能力能够帮助学生更加有效地在财务、会计、金融等领域进行复杂的数据分析,为企业提供更加准确和有效的决策支持。

04 CPA校内班的师资力量
名师云集,职业大咖皆授课

(以上为部分师资展示,排名不分先后)
三、CPA校内班咨询窗口
01咨询信息和地址
咨询方式:
郭老师【电话及微信】18502922023
李老师【电话及微信】13289393717
咨询地址:西北政法大学长安校区诚意楼 6 层 CPA 实验班办公室
02咨询窗口

上一篇:已经是第一篇了